Thurman Lab

Lab Overview

Thurman LabJoshua M. Thurman, MD is the Temple Hoyne Buell Professor of Medicine in the Division of Nephrology and Hypertension at the University of Colorado. For more than 25 years, the Thurman laboratory has studied the underlying causes of immune-mediated kidney disease and developed novel diagnostic and therapeutic tools for treating these diseases.

The kidney is a common target of autoimmune diseases, such as systemic lupus erythematosus. In recent years, research has also shown that the immune system mediates kidney injury after a range of acquired insults. In addition, systemic impairments in the body’s ability to control inflammation often present with isolated injury of the kidneys, highlighting the unique susceptibility of this organ. These discoveries have transformed our understanding of several kidney diseases, including atypical hemolytic uremic syndrome and C3 glomerulopathy.

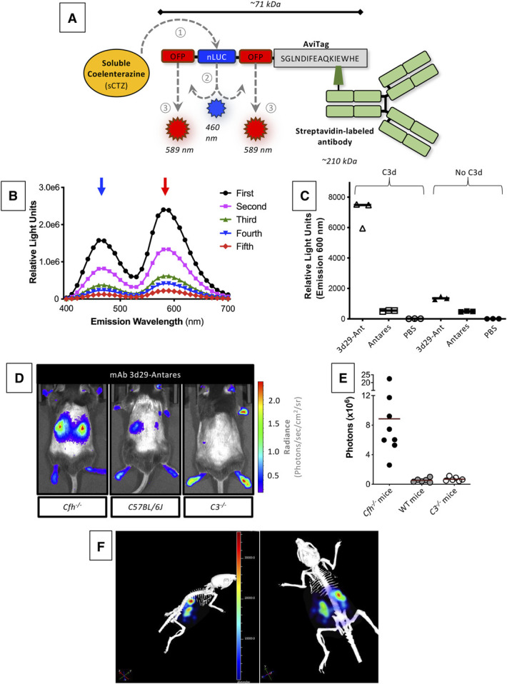
The drugs that are currently available for treating autoimmune disease block the immune system throughout the body, yet inflammation is caused by localized molecular events within affected organs. Our overall goal is to develop new methods for detecting and blocking these events locally. This will allow personalized treatment approaches that are more effective than current therapies, and that have fewer side effects. In pursuit of this goal, we have explored the mechanisms that trigger kidney inflammation after aseptic injuries, such as ischemia/reperfusion or exposure to toxins. We have discovered that injury in diseases not traditionally thought of as autoimmune - such as ischemia/reperfusion - perturbs local complement regulation in the kidney. This work provides a mechanism by which local injury engages the systemic immune system. Based on these findings, we have developed several targeted anti-inflammatory therapeutics, one of which is currently in clinical development. We have also developed novel methods for monitoring tissue inflammation, including magnetic resonance imaging (MRI) and positron emission tomography (PET) based probes that can non-invasively detect complement activation in target organs.

Publications

Annexin A2 interferes with complement regulation within the glomerulus. 

Renner B, Laskowski J, Poppelaars F, Whelan R, Milliron K, Petr V, Blaine J, Ozekin Y, Ferreira VP, Pickering MC, Schmidt CQ, Hajjar K, Davidson A, Thurman JM. J Biol Chem. 2025 Aug 30;301(10):110657. PMID: 40889685 PMCID: PMC12493207

Non-Invasive Detection of iC3b/C3d Deposits in the Kidney Using a Novel Bioluminescent Imaging Probe.

Renner B, Poppelaars F, Laskowski J, Serkova NJ, Kulik L, Holers VM, Thurman JM. J Am Soc Nephrol. 2023. Jul 1;34(7):1151-1154. PMID: 36995143  PMCID: PMC10356150  

Personnel

Joshua Thurman, MD

Brandon Renner

Isabelle Schmelzer

Tomas Ghebreslassie

Kayo Okamura

Felix Poppelaars, MD, PhD

Alumni

Claudia Amura, PhD
Kathrin Coleman
Karissa Fetrow
Andrew Feemster
Richard Fuquay, MD
Lindsey Goetz, MD
Ryan Goldberg, MD
Amanda Holland-Neidermyer
Karshana Kalyanaraman
Jennifer Laskowski
Cameron Lee
Amanda Lenderink, MD
Moglie LeQuintrec, MD
Katharine Liegel, MD
Scott Lyle, MD
James McCullough, MD
Ismaeel Muhamed, PhD
Heather Orth, MD
Sarah Panzer, MD
Vojtech Petr, MD
Kathryn Pierce
Shrey Purohit, MD
Susan Raj
Pamela Royer, MD
Kameswaran Ravichandran, PhD
Siranush Sargsyan, PhD
Derek Strassheim, PhD
Erik Stites, MD
Maria Wong
Rachel Woolaver, PhD
CMS Login